三门峡市国防动员办公室 三门峡市人民防空办公室
政府信息公开
当前位置: 首页 > 政府信息公开 > 政府信息公开指南 > 列表
三门峡市国防动员办公室(三门峡市人民防空办公室)政府信息公开指南


  根据《中华人民共和国政府信息公开条例》(国务院令第492号公布,国务院令第711号修订,以下简称《条例》)规定,为了更好地为公民、法人和其他组织提供政府信息公开服务,编制本指南。本指南每年更新一次。

  一、工作机构

  机构名称:三门峡市国防动员办公室(三门峡市人民防空办公室)

  办公地址:三门峡市崤山西路36号

  办公时间(周末及节假日除外):

  冬季:上午8∶00至12∶00,下午14∶30至17: 30

  夏季:上午8∶00至12∶00,下午15∶00至18: 00

  联系电话∶0398-2898306

  传真号码∶0398-2898305

  通讯地址∶三门峡市崤山西36号

  邮政编码∶472000

  电子邮箱∶smxrfzhk@163.com

  二、目录编排体系

  本行政机关政府信息公开目录使用电子文档方式编排、记录和存储各类信息,主要含以下要素。


序号  

  索引号  

   信息内容  

  公开形式  

   公开时限  

   生成日期  

    发布机构    

    详细信息

  


  1.索引号。索引号是为方便信息索取所编排的信息编码。每条信息有唯一的信息索引号。信息索引号由“地区及部门编号”、“信息分类号”、“信息生成年号”、“信息顺序标号”四组代码构成。

  2.公开内容。简要描述公开信息的内容。

  3.公开形式。公开形式是指政府公开信息的种类,分为主动公开、依申请公开和免于公开三类。

  4.公开时限。公开时限指信息公开的期限。分为常年公开、及时公开、限时公开。

  三、主动公开

  (一)公开内容

  本机关负责向社会主动公开的信息内容参见本机关编制的《三门峡市国防动员办公室(三门峡市人民防空办公室)政府信息公开目录》(以下简称《目录》)。内容包括:

  1.概况信息

  2.机构职能

  3.领导信息

  4.政务公开

  5.政策文件

  6.政策解读

  7.政策法规

  8.资料下载

  9.权责清单

  10.日常具体工作中需公开的其他信息

  (二)公开形式

  对于主动公开的政府信息,本机关将主要采取网上公开形式,网址为:http://rfb.smx.gov.cn/。

  除三门峡市国防动员办公室(三门峡市人民防空办公室)网站外,本机关还将通过政府公报、新闻发布会以及报刊、广播、电视等方式及时公开重大信息。

  (三)公开时限

  属主动公开范围的政府信息,本机关将自该政府信息形成或变更之日起20个工作日内予以公开。法律、法规对政府信息公开的期限另有规定的,从其规定。

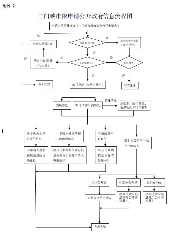
  四、依申请公开

  (一)提出申请

  (1)在线申请:点击进入

  (2)通过信函申请。通过信函方式提出申请的,应当将《政府信息公开申请表》邮政寄送至受理机构,并在信封左下角注明“政府信息公开申请”字样。

  (3)当面提出申请。申请人到受理机构直接申请。

      (4)通过政务公开专区提交申请。申请人可到 三门峡市商务中心区迎宾大道与广场北路交叉口东200米,召公路与金谷东路交叉口南200米(商务中心区市民中心院内,天鹅韵酒店南侧)。

  (二)申请的办理

  (1)审查。在收到申请后,将对申请的形式要件是否完备进行审查,经审查申请的内容描述不明确,形式要件不完整,包括应当提供身份证明或说明自身特殊需要的关联性证明而未提供的,告知申请人予以补充。经审查申请符合受理规定的,将根据不同情况作出答复。

  (2)申请的处理。在收到信息公开申请后,能够当场答复的当场予以答复;不能当场答复的,自收到申请之日起20个工作日内予以答复;如需补正,答复期限自收到补正申请之日起计算。如需延长答复期限的,延长答复的期限最长不超过20个工作日。 依申请公开的政府信息公开会损害第三方合法权益的,行政机关应当书面征求第三方的意见,所需时间不计算在上述规定的期限内。

  1.所申请公开信息已经主动公开范围的信息,告知申请人可以获取该信息的方式和途径。

  2.所申请公开信息可以公开的,向申请人提供该政府信息,或者告知申请人获取该政府信息的方式、途径和时间。

  3.依据规定不予公开的,告知申请人不予公开并说明理由。

  4.申请公开的政府信息不存在的,告知申请人该政府信息不存在。

  5.不属于本行政机关负责公开的,告知申请并说明理由;能够确定负责公开该政府信息的行政机关的,告知申请人该行政机关的名称、联系方式。

  6.申请公开的信息中含有不应当公开或者不属于政府信息的内容,但是能够作区分处理的,向申请人提供可以公开的政府信息内容,并对不予公开的内容说明理由。

  7.需要行政机关对现有政府信息进行加工、分析的,行政机关可以不予提供。

  8.申请人申请公开政府信息的数量、频次明显超过合理范围,本机关将要求申请人说明理由。对申请理由不合理的,将告知申请人不予处理。

  9.同一申请人向受理机构就同一申请事项重复提出申请的,告知申请人不再重复答复。

  10.申请人以政府信息公开申请的形式进行信访、投诉、举报等活动,将告知申请人不作为政府信息公开申请处理并告知通过相应渠道提出。

  11.收费标准按照《中华人民共和国政府信息公开条例》第四十二条和《国务院办公厅关于印发 <政府信息公开信息处理费管理办法> 的通知》(国办函〔2020〕109号)规定执行。

  (3)答复的方式。根据申请人的要求及行政机关保存政府信息的实际情况,可提供纸质、电子版形式的政府信息,并可通过自行领取、邮寄信函、传真、电子邮件等方式答复。或者安排申请人查阅、抄录相关政府信息。

    、不予公开的内容

  (一)依法确定为国家秘密的政府信息,法律、行政法规禁止公开的政府信息,以及公开后可能危及国家安全、公共安全、经济安全、社会稳定的政府信息。

  (二)涉及商业秘密、个人隐私等公开会对第三方合法权益造成损害的政府信息(第三方同意公开或者行政机关认为不公开会对公共利益造成重大影响的除外)。

  (三)本行政机关的内部事务信息,包括人事管理、后勤管理、内部工作流程等方面的信息。

  (四)本行政机关在履行行政管理职能过程中形成的讨论记录、过程稿、磋商信函、请示报告等过程性信息以及行政执法案卷信息(法律、法规、规章规定上述信息应当公开的除外)。

  (五)不属于《中华人民共和国政府信息公开条例》调整范围的其他信息。

  、监督保障

  公民、法人或者其他组织认为行政机关在政府信息公开工作中侵犯其合法权益的,可以向上一级行政机关或者政府信息公开工作主管部门投诉、举报,也可以依法申请行政复议或者提起行政诉讼。



  附件:
  1、
三门峡市国防动员办公室政府信息公开申请表
  2、三门峡市国防动员办公室依申请公开政府信息流程图.

  3、三门峡市政府信息处理费收取办法.




最后更新:2025年11月20 日